Come scegliere e tagliare un dimero per striscia LED
Titolo: Striscia LED Svetlinna 
La possibilità di regolare la luminosità sul dispositivo di illuminazione non è conveniente, ma è una funzione chiara e semplicemente insostituibile quando si organizza l'illuminazione e la retroilluminazione con strisce LED. Ma per sì, otterrai il risultato del desiderio, prova chiaramente e capisci come rappresentano i dimeri (dimeri), come funzionano e come rappresentano. Ancora una volta, chiedi aiuto e aiuta a scegliere il giusto dimmer per la striscia LED (SL) e, se necessario, assembla il tuo utile dispositivo.
contenimento: 1. Qual è l'ombreggiatura 2. specie dimeri 3. Criteri di selezione 4. Schema sul filo 5. Si dimero diretto 6. Rispondi a domande popolari
Qual è l'ombreggiatura
Oscurato (dall'inglese dim - oscurato) e è stato cambiato in luminosità per schiarire. Dimer il dimer in risposta, cioè il dispositivo elettronico, che in qualche modo ti consente di cambiare dolcemente la luminosità al dispositivo di illuminazione. Prova per nai-scusa dimery sa reostato e autotrasformatore, che scambieranno la tensione nella merce.

Utilizzare per un reostato (debolmente) e un autotrasformatore per un cambio di luminosità per una lampada con pulsante a pressione
Esistono molte varietà di dimeri elettronici altamente efficienti e compatti, che funzionano secondo vari principi. Tuttavia, Ima è lo stesso compito: sì, cambia il potere, diviso in merci (nel nostro caso, in nastro LED) e silat in un flusso luminoso, rimosso da esso (luminosità). Il tuo kato se è interessante dal dimery per il nastro LED, una specie di spray sulle varietà di technite.
specie dimeri
Pandelkite, come sai, lo offriranno in tinta unita e multicolore.Scopri le opzioni per i pannelli multicolore con RGB (rosso, verde blu) e RGB + W (rosso, verde blu, bianco). C'è una differenza tra l'uso di RGB e RGB + W e, che nel primo caso di nastro utilizza LED separati con colori diversi, disposizione separatamente o in gruppi, ma a modo suo: R-G-B-R-G ...
Nastro RGB
Nastro RGB+W dall'utilizzo di LED quadricromatici, costituiti da pochi cristalli, inseriti in un unico dispositivo. Attivando questi o cristalli onesi, puoi e otterrai molti colori aggiuntivi, incluso il bianco. Puoi sottolineare i LED RGB 5050 a tre cristalli tricolore, che funzionano ancora secondo il principio della miscelazione del colore.

LED 5050 tricolore e nastro ripiegato su di esso
Per l'opzione con un nastro multicolore, smontalo, hai bisogno di un tipo speciale di dimero, che può controllare indipendentemente tre canali.
Osventova dimerite per striscia LED se si differenzia per:
- metodo sul controllo;
- a partire dall'installazione e dalla posizione;
- funzioni aggiuntive.
Metodo per controllo
Quando si utilizza il metodo di controllo della striscia LED, l'oscuramento può essere suddiviso nei seguenti quattro gruppi:
- vrtyasch se... Regolato per la luminosità su nastro in taquiva dimeri se pervertito con l'aiuto di se smoke convenzionalmente attorcigliato. In Tozi, il caso di inclusione/esclusione può essere pervertito in qualche modo attraverso il fumo fumato e attraverso l'assalto;

Vgradeni e montaggio superficiale dimeri con vtoryascho se affumicato
- Premi il bottone. In questo dispositivo, la luminosità per la chiarificazione è regolata con l'ausilio di una chiave comune, come un interruttore o un pulsante meccanico;


Mountirani a muro e mini dimeri a comando meccanico con butoni
- rete. Il dispositivo è controllato dai butoni sensoriali. Non è necessario e tutto l'assalto, farai solo parole senza senso;

Controllo sensore dimer ss
- telecomando… È necessario determinare l'illuminazione per la tasi, la categoria del controller e impostarla da remoto con l'ausilio di un telecomando IR o radio senza vita. Alcuni di questi dispositivi sono dotati di modulo Wi-Fi o microfono e possono essere controllati da un dispositivo mobile, ma possono essere echeggiati attraverso la voce.
Dimery monocolore e RGB con telecomando
A partire dal programma di installazione e dalla posizione
Oggi il dimery per lenti è offerto in vari modelli. A seconda dell'attività e dell'idea progettuale, puoi scegliere il design più adatto a te.
Installazione dietro la parete
Solitamente (ma non necessariamente) il dispositivo ha un formato e dimensioni non convenzionali. Quelli sa vdlbnati in una stenata o in una costruzione imat nella montagna. Un'opzione molto più conveniente per l'organizzazione di chiarimenti o illuminazione per giorni.

Dimery per cittadini e montaggio superficiale per montaggio a parete
Dietro l'installazione dello schermo vicino al nastro
Non è affatto scomodo se viene utilizzata la costruzione del muro o è difficile installarla (ad esempio, non cercare e fare molte riparazioni). In questo caso, il dimerat può essere posizionato vicino al nastro o in qualsiasi posto conveniente. Ad esempio, nasconditi qui dietro gli elementi interni o nello spazio sul tawana. Il dispositivo graduato è perfetto. Più tryabva e controlla un tale dispositivo da remoto: con l'aiuto di un cavo o controllo remoto.

Tosi dimer con telecomando, così puoi metterlo anche nella tua ricerca
Funzioni aggiuntive
L'oscuramento del tempo, oltre all'attività principale e alla regolazione della luminosità, può eseguire un numero enorme di funzioni aggiuntive. Dall'apparizione sul microcontrollore si è fermato e ci sarà un grande piacere.Di solito tali dimeri sono chiamati nastri e controller LED, ma è ancora più difficile chiamarli dimeri.
Nai - interessante dalla funzione, espulso dal controller:
- Accensione tramite timer (imitazione per proprietà del proprietario).
- Syzdavane per effetti di luce (luce leggera, periodicamente pallido, promyana per colori, ecc.).
- Modalità musica (utilizzando il microfono).
- Integrazione in una casa intelligente o connessione a un computer tramite un'interfaccia via cavo.
- Ingresso all'esterno del sensoriale (allarme, svetlina, ecc.).
- Possibilità di autoprogrammazione.


Il controller Tosi per strisce LED non può essere definito un dimer: può essere programmato e integrato in una casa intelligente con alcune decine di funzioni aggiuntive
Criteri di selezione
Decidi e dirigi l'illuminazione con la striscia LED e dory vai a comprarla nello stesso momento in cui viene riposta? È spaventoso, resta e scegli e acquista un dimero. Sceglieremo una controversia in base ai seguenti criteri:
- Risparmia tensione e potenza... La tensione sul dimero funziona, anche se c'è un catodo sul nastro - 12 o 24 volt. Cosa ha a che fare con la potenza, sta tremando ed è del 15-20% superiore alla potenza del nastro. Ako ima nyakolko pigro, togawa capacitetit im sebira e 15-20% e confine necessario per la sicurezza. Dimer, lavorando per la frontiera alla sua opportunità, yama e trascorre molto tempo.
- Canali Broy... La caratteristica di Tazi dipende dal tipo di nastro utilizzato. Per un nastro monocromatico, esiste un jumper monocanale convenzionale sufficiente. RGB o RGB+W? È richiesto un dimmer multicanale e non vi è alcun effetto, che può essere realizzato con l'ausilio di un secondo tipo di nastro, accesso al dimmer RGB e viceversa.
- Costruzione e gestione… Montaggio graduato, a superficie oa scomparsa. Vsichko dipende dall'idea e dal lekotata sul pavimento. Preso dal metodo per controllare. Butoni, senzori, vrtyascho se fumato, telecomando - tova, in qualche modo haresvate no-buono e no-convenientemente per te. Ma ci sono alcuni sensori e ancora più controllo remoto tramite Skype.
- funzionale... Gli schemi sono più nitidi, sensati in senso buono, non lavorano sodo. Certo, è ancora più complicato e paga molte scommesse per ogni funzione extra. Quindi, ad esempio, non puoi controllare i campi da uno smartphone o addirittura integrarli nel sistema per una "casa intelligente", quindi non è necessario prendere il dispositivo con tale interfaccia: puoi comunque utilizzare il propilene.
Schema sul filo
È collegato al dimero del nastro LED e non dalla foresta e non da strumenti speciali. Sai, sulla base dell'ingegneria elettrica, togawa puoi fare il lavoro da solo, senza includere uno specialista. Per sì, accendi il dimmer o accendilo a sufficienza tra la sorgente a tensione costante (memoria) e il nastro LED. In questo caso, analizzandolo, è necessario e tutto lo spasmo della polarità e non il sebark di entrata e uscita al dispositivo.

Un circuito tipico è collegato a una striscia LED monocromatica dimer kam a canale singolo
Come si collega un nastro RGB Dimer Cam? Problemi di Nyama, caratteristiche di Nyama quando è collegato a un dimero, un nastro multicolore. Principalt e schiyat kato con monocromia, soprattutto più conduttori. Puoi farlo con Tov.
Collegato a nastro multicolore kjm dimer da 12 volt
Si dimero diretto
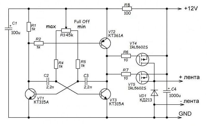
Woe-dale sme izmislili dimerite per LED tapetata. Tempo e scopri come dirigere il dimero con la tua mente e se è possibile in generale.Non conosco il tuo campo di allenamento, ma concentrandoti sulla cima, c'è solo uno schema abbastanza semplice. Ha funzionato su una base di elementi accessibili, ma svolge una buona funzione su un dimero e lo prende comunque per una chiave standard.

Semplice catena di dimeri per strisce LED, utilizzando il metodo di dimmerazione PWM
Classicamente, un multivibratore con un cambiamento nel ciclo di lavoro viene commutato sui transistor VT1, VT3 e il meccanismo sul multivibratore è rinforzato con un transistor VT2, che forma un interruttore push-pull con VT3. La capacità sul condensatore C2 e C3 è tale che il ciclo di frequenza sull'oscillatore funziona sempre anche a 14 kHz. Il compagno trema e suona sul nastro con una bassa luminosità. Eseguire il ciclo di modifica con l'aiuto della sostituzione del resistore R3.
Il multivibratore è caricato con una chiave potente, diretta ai transistor a effetto di campo (MOSFET) transistor VT4, VT5, collegati in parallelo. Il diodo VD1 è un transistor pre-transistor dalla tensione all'induzione inversa, che può in qualche modo essere utilizzato per proteggere la linea su SL, il che è sufficiente per molto tempo.
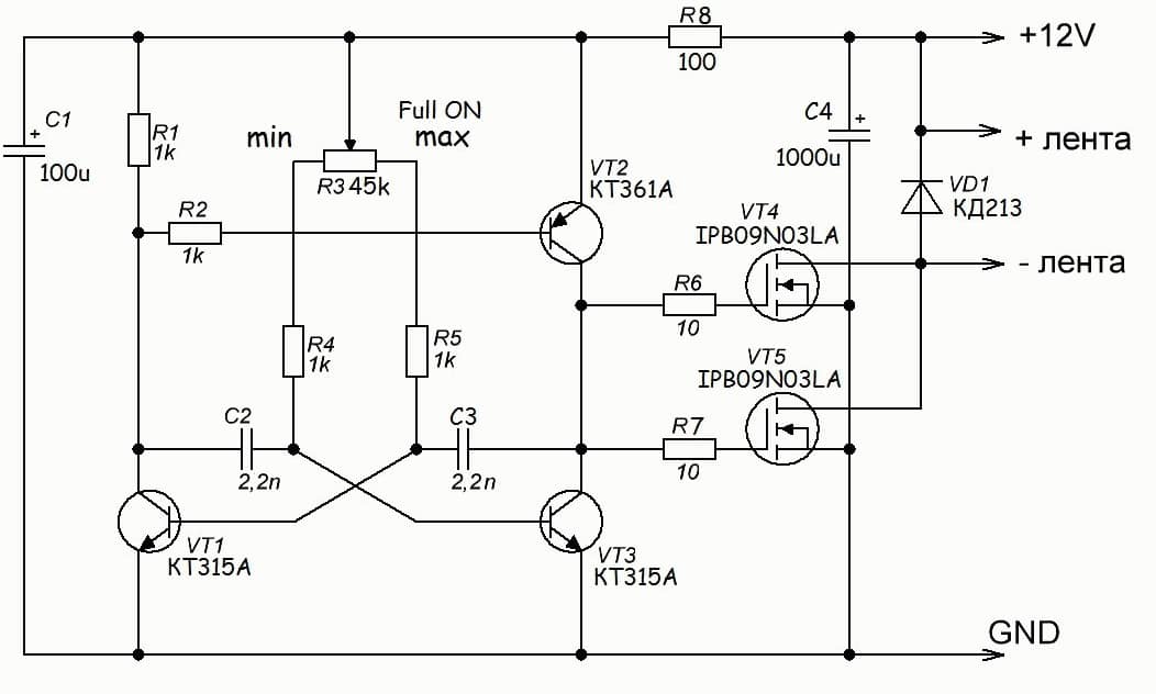
Diagramma schematico dei transistor ad effetto di campo con canale di tipo N. Ami ako intende essere simile al canale di tipo P? OK E. La samata della catena per il dimero non cerca di cambiarla, basta cambiare l'estremo tormento al resistore di scambio R3 e sì, cambiare l'accensione della catena VT4, VT5.

Opzione per dimero FET a canale P
Questo dispositivo è osiguryava regolato per la luminosità su nastro dal 10 al 90%, il che non va bene per una catena così semplice.
Ora per i dettagli. KT315 e KT361 sa incrociare molto bene i transistor degli ambienti radioamatoriali e può essere utilizzato in quasi tutti gli elettrodomestici degli anni '90. Dori ora te struvate qualche rublo nel negozio KeTeshki.
Spegni i transistor di lato e sbarazzati di qualsiasi fazzoletto su un computer difettoso. La potenza di Ako su SL non è superiore a 35 W, quindi i transistor VT4, VT5 possono funzionare senza radiatore. La potenza di Ako è più alta, togawa, risolvila, è necessario anche un radiatore.
Rispondi a domande popolari
Quasi tutti coloro che hanno pensato di acquistare un dimero, chiedo molto. Più esperienza e dissuasione su nai-popolare.
È intelligente installare un dimero?
Puoi leggere la traccia di questa tazi statia, probabilmente eri strano - hai installato il dimero? Ci sono altre carenze significative nel progetto? Una sorta di dispositivo, predominanza e mancanza di dimerat ima. Riassumiamo in una tabella:
predominanzamancanzaPossibilità di brzo sazdavane su un comodo campo per l'illuminazione con l'ausilio di un corpo illuminante leggero. È particolarmente comodo, a volte è possibile utilizzare un telecomando senza vita Passi aggiuntivi (un controller multifunzione di alta qualità può anche essere inserito nel sistema di illuminazione) Possibilità di programmare e impostare vari effetti di luce in modalità automatica. Adatto non solo a casa, ma anche per centri di intrattenimento, centri commerciali, per l'uso nell'illuminazione decorativa. L'effetto è particolarmente bianco, kogato nivat sulla luminosità dell'umore sul fondo.
E così, la principale mancanza di installazione sul controller per la striscia LED è un prezzo elevato. Ma qui stiamo parlando del pieno valore dei controller multifunzionali.Dalla funzione, basta provareabva e scegliere questi, da cui ne hai bisogno, ma il dimero è ordinario senza funzionalità aggiuntive, dory dal noto marchio, e ottieni evtin. Inoltre, è sufficiente collegarsi a un dimer e consentire e rifiutare il servizio di un installatore qualificato, che non è gratuito.
Ciò che questo si riferisce al treptene, è caratteristico dei prodotti e dei dispositivi a bassissimo costo di Made in Nouname. Se acquisti un dispositivo da un produttore normale (non necessariamente noto), nessun problema con il treptene.
Con l'installazione sul dimero, il risultato è comfort e praticità. Per questo mi hanno dato un sistema per fare domande e l'hanno installato, ma io personalmente ho dissuaso il bih: è un sistema.
Metti un nastro nakakva o no?
Ako dimertima è una potenza sufficiente e supporta la necessità di un forte canale (si parla di un canale in montagna), quindi oltre allo stesso pascolo per tutti SL con la rimozione di un forte canale, è stato progettato per un'alta tensione del catodimero. Le luci delle strisce LED sono regolabili, ma sono protette... L'unica cosa di cui hai bisogno da un dimero speciale è progettato per rivelare lavorare con nastro LED, e non il tazi, che è installato nel keynote per gestire il crash nel polyley.
Ora sai, per l'oscuramento delle strisce LED, quasi tutto, per alcuni tryabva, sai per la scelta giusta e l'installazione indipendente. E tesi, che offendono e tengono un poyalnik nel r'zet si, tracciano il kato per leggere il tazi statia, indossalo, gongoleranno la foresta è semplice, ma otterranno i dimeri stessi.
PredishnaStriscia LED SvetlinnaCome scegliere e calcolare la memoria per la striscia LEDProssimoPolyleys Come inviare una lampada o un polyley dal nastro LED


