Il dispositivo e il principio per l'azione sul reattore per lampade fluorescenti
Contrariamente ai recenti sviluppi nella tecnologia dei semiconduttori, le lampade fluorescenti continuano ad essere ampiamente utilizzate. Nel bacino analizzeremo parte della massicciata della lampata. Diamo un'occhiata all'elemento di sicurezza per ogni lampada fluorescente. Osvent coma, analizziamo la semplice riparazione su zavorra tosi.
contenimento: 1. Qual è la zavorra e cos'è 2. Sortova 3. Opzioni per il diagramma sul collegamento 4. Riparazione di alimentatori elettronici per lampade fluorescenti
Qual è la zavorra e cos'è
Per sì, capirai per qualche tipo di zavorra, tryabva e capirai il principio di lavorare su una lampada fluorescente (LL). Pensa al dispositivo neuronale. Strutturalmente, ogni lampada fluorescente ha un cappuccio di vetro sotto il formato sul tubo, nei bordi del quale le bobine refrattarie sono sigillate con un liquido caldo, che è l'elettrodo. Kolbat e polna con un gas inerte con poco aggiunto allo zhivak di metallo. Dall'esterno è ricoperto di fosforo, una sostanza in grado di emettere luce visibile se esposta alla luce ultravioletta.

Costruzione e principio di azione su LL
Ogni volta che ci metti un elettrodo, vedrai una scarica scintillante nella ciotola. Il flusso dall'elettronica attiva gli atomi e sono in grado di irradiare solo nella gamma ultravioletta. Esposizione alla luce ultravioletta al fosforo, che brilla intensamente nello spettro visibile.
Samiyat ultraviolet se assorbitore da fosforo e stakloto su krushkat. Non uscire dal confine sulla lampata. Tova eliminir ha un effetto dannoso sulla radiazione ultravioletta della parte superiore dell'orato.
Sulla teoria vsichko e è semplice.Nello studente, la lampada è spenta, una volta applicata la tensione all'elettrodo, la scarica è alta e la tensione è alta, e la resistenza è condensata al gas inerte tra l'elettrodo e il solido alto. Con una corsa di avviamento, il terreno è completamente vaporoso, la resistenza è sulla distanza gassosa tra l'elettrodo della goccia acuta e la scarica nel bulbo si illumina, trasformandosi in una scarica ad arco incontrollabile. Per il normale lavoro sulla lampata, prova e soddisfa due condizioni:
- Startiran.
- Supporto al lavoro attuale prez kolbat.
Tova è governata da zavorre, o zavorre, o zavorre. Senza questi, una singola lampada fluorescente non può funzionare.
Sortova
Principalmente reattore cato per una lampada fluorescente che utilizza un acceleratore elettromagnetico (reattore) con un dispositivo di avviamento. Tozi kit beche denominato ballast elettromagnetico - EMPRA. In termini di transistor e microcircuiti, le analogie elettroniche compaiono sui reattori elettronici, svolgendo una funzione. Lo chiamano reattore elettronico (reattore elettronico) o semplicemente "reattore elettronico". Pensa al design e al principio di lavorare su questi reattori.
Spesso EMPRA significa acceleratore autoelettromagnetico, il che non è del tutto vero. EMPRA e acceleratore e motorino di avviamento - due unità separate.
elettromagnetico
EMPRA – tova e avvolgimento di choke convenzionale, avvolto su un filo magnetico e una lampada a scarica di gas di piccole dimensioni dalla barriera di contatto bimetallica (funzionamento dell'elettrodo).

Acceleratore + motorino di avviamento = EMPRA
Per favore pensaci, filtrando attraverso la lampada con alimentatore elettronico. Quando lo accendi, nel pallone di partenza, inizi la scarica, alcuni degli elettrodi bimetallici sono sporchi. Di conseguenza, sull'elettrodo tovar, sarà saldato e collegato alla cella di guardia della predrosela sulla spirale sul LL dell'elettrodo.In questo caso, la scarica viene illuminata nel crogiolo sulla lampada di partenza dal gas.
Le spirali su una lampada fluorescente si riscaldano e la loro capacità di emettere elettronica aumenta molte volte. Contatta la traccia di cato sullo starter, lo raffredderanno, lo faranno bollire. Di conseguenza, sulla linea dell'elettrodo LL è apparso un impulso con una tensione elevata (fino a 1 kV), che è stata rimossa dall'autoinduzione sulle strozzature.

Schema tipico per una lampada fluorescente con EMPRA
Sul diagramma, le lettere mostrano:
- A è una lampada fluorescente.
- B - Rete AC.
- C - antipasto.
- D - elettrodi bimetallici.
- E - condensatore scintillante.
- F - nicchie dal catodo.
- G - acceleratore elettromagnetico (zavorra).
Elevata tensione di rottura Il terreno è scarso nel pallone LL. Nel caso di zhivakt, il cambiamento è in uno stato vaporoso, la resistenza è nell'intervallo gassoso di un forte calo. Per evitare che la scarica si trasformi in un arco incontrollato, essa viene limitata dall'induttanza con una resistenza chiaramente induttiva. Zatova se narich zavorra.
Elettronico
Esternamente, il reattore elettronico per una lampada fluorescente è simile all'elettromagnetico. Quell'ima ha serie differenze di design e un diverso principio di funzionamento.

Reattore elettronico (bruciato) e "flnene" non pronto
In qualche modo puoi vedere nella foto, ci sono molti elementi radio nel reattore elettronico. Diamo un'occhiata a un tipico schema a blocchi per un reattore elettronico e vediamo come funziona.

Un tipico schema a blocchi su un reattore elettronico
La tensione intermedia corrente viene interrotta dal filtro EMI, correggendola, cancellandola e fornendola all'inverter. Task inverter e tensione osiguri per lavori su LL. La tensione generata dall'inverter alimenta la lampada al convertitore per la limitazione di corrente (reattore). Schema per spararlo da solo per il lancio su LL.Una traccia della funzione di si, quella di non partecipazione al lavoro natatshna.
Portare l'inverter, il reattore e l'avviatore in una separazione condizionale in uno schema a blocchi. Principalmente funzionano sulla zavorra dell'inverter, che funge anche da stabilizzatore di corrente. In alcune delle catene di quel gioco, il roleta sullo starter, indipendentemente dal thrashing, la decisione di attaccare la spirale sul lampat e immagazzinarla dall'inizio dell'impulso con un alto voltaggio.
Mi scusi, avvia le catene come un condensatore convenzionale, che forma una catena oscillante con una spirale e fuori dall'acceleratore. Ultima impostazione sulla frequenza dell'inverter. Risonanza, che sale quando esaurita sulla lampada, appendendo la tensione sull'elettrodo sulla lampada a uno o dieci kilovolt e accendendo la scarica nel pallone senza prima prendere la spirale (inizio dello studente).

Nella bacinella, la lampata dello starter è sugli studeni della spirale del condensatore, che forma una catena risonante
Che tipo di schema è questo? Al primo posto trepteneto. Induttanza elettromagnetica convenzionale per accumulo lampada con corrente variabile 50 Hz. Il fosforo ha una bassa inerzia e nell'intervallo tra le penombra, rovina leggermente la luminosità per la radiosità. Di conseguenza, questa lampada fluorescente è bianca. Tova e losho per la visione.
È particolarmente tremante quando la lampada si consuma, un po 'di fosforo distrugge le sue proprietà inerziali.
Inverter, salva LL, lavora sulla frequenza dal deset e sulla statistica dory kHz. In questo caso, l'inerzia sul fosforo e è sufficiente, per sì, “fin dall'inizio”, pausa tra gli impulsi sull'accumulatore senza interruzione della luminosità. Toest, grazie per l'alimentatore elettronico, la lampada fluorescente e il basso coefficiente di pulsazione.
Il circuito elettronico Osventov di Osiguryav è stabilmente memorizzato sulla lampada, ma la tensione è diversa da quella nominale. Ad esempio, l'alimentatore elettronico POSVET (vedere l'immagine dall'alto) consente LL e funziona a una tensione intermedia da 195 a 242 V. Se la lampada è collegata tramite l'alimentatore elettronico, a tale tensione o anche meno sfruttamento, oppure non è ancora macinato.
Opzioni per il diagramma sul collegamento
Razgledahme verigata per il collegamento a una lampada fluorescente ea un alimentatore elettromagnetico. Toy e è standard e senza variazioni. Dotato di una berlina con condensatore, fissata sull'asta di illuminazione. Che servono per dipingere su potenza reattiva, consumatore da tutti i beni reattivi, inclusa la drosela.

Schema per lampada fluorescente con alimentatore elettronico e condensatore di compensazione
Due lampade fluorescenti possono essere collegate tra loro tramite un'unica valvola a farfalla. In questo caso, prova e prova e segui le condizioni:
- LL
- La potenza del ballast è pari alla somma della potenza sul LL.
- LL sa design per una tensione di lavoro di 110 V (a volte è protetto da 220 V).
- L'avviatore è progettato per una tensione di esercizio di 110 V.
Lo schema per il collegamento di due lampade a una singola strozzatura è il seguente (la potenza per l'induttanza è 36 W e la lampada è 2 × 18 W condizionatamente):

Catena luminosa con due lampade fluorescenti per EMPRA
Importante! Per un'efficace compensazione della potenza reattiva, è necessario selezionare un condensatore di capacità adeguata. Dipende dalla potenza del paralume. Ad esempio, una lampada da 18 W e un condensatore da 4,5 μF. In una lampada da 60 W, la lampada ha una capacità di 7 μF. Condensatore il condensatore e sa non polare e progettato per il funzionamento una tensione minima di 400 V. Di solito è utilizzato dalle carte del condensatore MBGO e MGP.
Il tuo ballast elettronico kato, di regola, tiene in mano un dispositivo di avviamento, f-forest e svrzhet LL. Per sì, spingi il corpo illuminante e scuoti il conduttore stesso. No, perdonate l'esempio di una sola lampada, un solo reattore elettronico.

Circuito standard collegato dietro LL tramite alimentatore elettronico
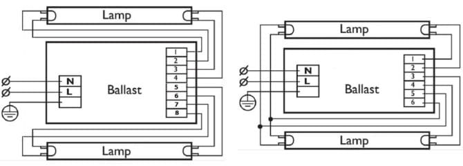
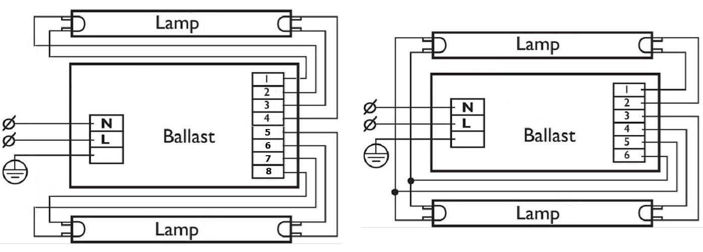
Sono balasty, che lavora con molte lampade. Ad esempio, nella valle della sa, schema sulla connessione per alimentatore elettronico per 2 LL.

Possibilità di unire l'ECG per due lampade
Schema per svyarzvane sulla zavorra, progettato per funzionare con quattro LL, dai seguenti:

Schema di collegamento al ballast per 4 pin luminescenti
I dispositivi universali, a seconda del circuito di commutazione, possono e funzionano con qualsiasi interruttore LL con potenza diversa.

Alimentatore universale e circuiti per esso sono pronti per essere accesi
Schema di collegamento alla zavorra elettronica se namira sugli scafi mu indietro kjm sdzharzhanieto ↑
Riparazione di alimentatori elettronici per lampade fluorescenti
Prima di riparare la zavorra, ti assicurerai che il problema non sia nella lampada samata. Non è difficile, ma controlla la correttezza su LL. Per tutto il tempo, dalla lampada e suona il catodo delle spirali con tutto il tester alla modalità sulla misurazione per bassa resistenza. Ako imame taka che nomina CFL in riyet si, allora lo scomporremo ancora di più, e poi riprenderemo una spirale. Durante il controllo sui due lati della spirale, il dispositivo trema e mostra una resistenza da poche unità a pochi decimi di ohm (a seconda della potenza della lampada).

Verificare l'integrità della spirale sul catodo LL con multicet
Manca Ako dalla spirale, non “suonare”, la lampata è difettosa. Nella foto in una montagna, lento, lavoro a spirale, in modo chiaro - in una roccia. LL non funziona ed è impossibile risolverlo.
I malfunzionamenti sull'LL possono anche essere dovuti al decadimento sullo strato attivo, attaccato alla parte superiore dell'elica, nonostante suonino ancora. Ad un certo momento, la tensione all'avviatore che funziona sulla lampada e la tensione di lavoro aumentano bruscamente. I reattori elettronici non possono e non osigureranno. Ma tali malfunzionamenti non sembrano poco divertenti. La lampada ha cominciato a brillare forte, si è riaccesa spontaneamente e, di conseguenza, si è spenta del tutto.
Schemi schematici generali
Prima di dimenticare la riparazione, pensateci un attimo incrociando le catene di reattori elettronici per le lampade fluorescenti. Ne seppelliremo alcuni con nai-scusa. Utilizzato in tutti gli illuminatori a bassa potenza, comprese le lampade fluorescenti compatte (CFL).
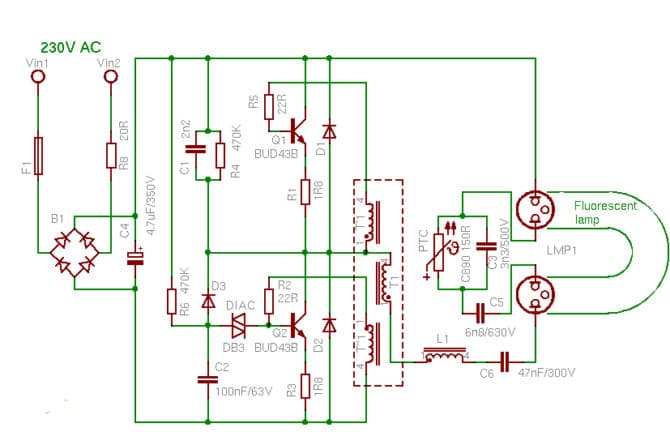
Schema per un normale alimentatore per una lampada fluorescente
L'intertensione viene corretta dal ponte a diodi D3-D6 e viene rimossa dal condensatore ad alta tensione C4. Gli interruttori di prefiltro L2, C7, che proteggono il generatore di blocco, sono collegati ai transistor Q1, Q2 e al trasformatore T1. La frequenza di lavoro per il generatore è solitamente di 10-20 kHz. Tensione pulsata, prelevata dall'avvolgimento T1, applicando il pres-t dell'induttore L1 al catodo dei conduttori sul tubo fluorescente LMP1. Ripetere lo scarico sul catodo con il collegamento attraverso il condensatore C5.
La traccia è stata data per proteggere la catena del generatore di avviamento. Km catodo sulla lampadaa tutti applicando tensione con onestà sulla conversione. Dokato nella scarica kolbat yama, quindi premiando prez spiralite e C5. La capacità C5 è scelta in modo tale da essere collegata con l'avvolgimento LMP1, l'induttanza L1 e l'avvolgimento T1 e formare una catena di oscillatori, sintonizzata sulla frequenza del generatore. Come risultato della risonanza, la tensione sul catodo viene aumentata a 1 kV. Vznikva razrushvane su una distanza piena di gas in un kolbat - un antipasto lampata.
Per motivi di bassa resistenza alla rarefazione nel bulbo, il condensatore C5 del manipolatore, la risonanza di questo decadimento e la tensione operativa, è necessario per LL, fornendogli l'elettrodo. L'attuale prez della pedivella LMP1 è limitata dall'acceleratore L1.
Questo lavoro viene svolto su uno strozzatore del tempio, di dimensioni modeste rispetto a un ballast elettromagnetico funzionante a 50 Hz.
Lo studente Tazi schema oshiguryava inizia su lampata. Cioè, che si fonde senza essere preliminarmente inquinato sul catodo e quasi istantaneamente. Questa non è la modalità ottimale, ma sta riducendo drasticamente l'addome di LL. Ora c'è un diagramma da vedere.

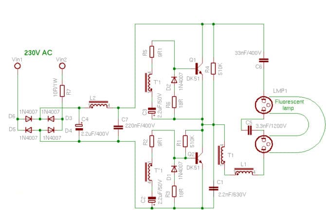
Cerchio di zavorra semplice con serpentina riscaldata
Kato tsyalo verigata e syshchata è simile al principio di azione. Tensione intermedia del corrigier, falciatura e fornitura di un generatore, che proviene dal proprio paese, LL. Ma fai attenzione al termistore, il condensatore C3 è collegato in parallelo con il punto di partenza. Il termistore è TCR positivo (tale è il dispositivo del senary è anche un posistor). Dokato e studen, bassa stabilità. Quando si accende la lampada di stoccaggio, il posistort dello shunt C3 e non ha risuonato, riscalderà la tensione di lavoro, che non è sufficiente, ma formando una scarica nella bobina LMP1.
La traccia è nota al tempo del posistorat se riscaldamento dalla corrente, contrariamente ad essa. Opporsi alle persone mu. Il condensatore C3 della spirale è manovrabile, con conseguente risonanza. La tensione sull'elettrodo viene aumentata a 1 kV. Ripartizione di Nastupva in gas propep in kolbat - lampata tutto compreso.
In futuro, al momento del lavoro sulla lampada, spesso dalla corrente, il presistor viene interrotto, mantenendolo in uno stato riscaldato, quindi non smettere di lavorare su LL.Tova sfrutta l'efficienza del costrutto (l'energia viene spesa due volte per il riscaldamento sul posistore), ma le differenze sono trascurabili: la resistenza al riscaldamento del termistore è golyamo e la corrente è trascurabile. Inoltre, queste sono giustificazioni per aumentare ripetutamente lo stomaco operativo su una lampada fluorescente vicino all'inizio dell'inizio "corretto".
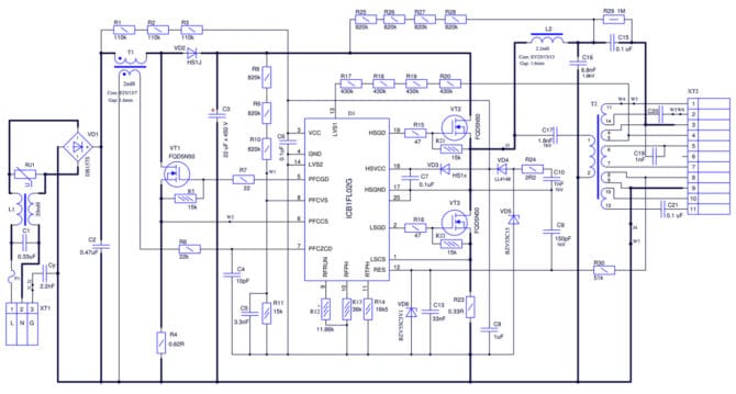
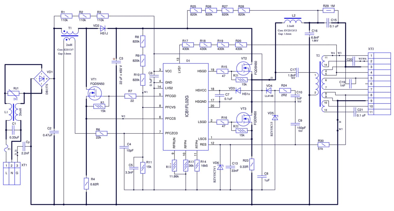
In conclusione, diamo un'occhiata più da vicino alla complicata e "intelligente" catena di reattori elettronici, un microcircuito specializzato è slobena in alto. Approssimativamente, la zavorra è più discussa nella sezione "Opzioni per lo schema sul collegamento". Lì, inoltre, il posizionamento del kato è universale e si può lavorare con un raglio arbitrario LL con potenze diverse (da 1 a 4).

Schema ballast elettronico universale
Per sì, analizziamo il principio sul lavoro non va bene, abbiamo bisogno degli schemi sull'opzione per il collegamento alla lampada e alla zavorra tosi.

Schemi sul collegamento al reattore elettronico universale
Il lavoro sulla zavorra con LL e è suddiviso in tre fasi:
- Precolorato sul catodo.
- Riposo.
- Modalità per il lavoro.
La traccia viene accesa su un generatore memorizzato, viene globata su un microcircuito D1, uno starter con una frequenza di circa 65 kHz. Il segnale al generatore attraverso il preswitch sulla protezione, è collegato alla catena a semiponte sui transistor VT2, VT3, alimentando il trasformatore T2 e seguendo la bobina sul catodo LL, preriscaldando i catodi.
La traccia è determinata dal tempo (regolato dalla resistenza R13) dell'orologio sul generatore per il terreno e la pittura. Nella fase successiva, il catodo scende alla frequenza di risonanza, che è sintonizzata sulla verigata L2C16, quindi aumenta la tensione nel catodo sulla lampada a 800 V. Nella lampadina, la scarica è più– antipasto LL. In questo caso, c'è ancora una tensione sul turno 13 D1, parte del terzo stadio dello starter è funzionante.
Non appena l'interruttore 13 sul microchip non è apparso e sul pin 1 è sceso sotto 0,8 V, il processo è stato ripetuto all'accensione. In caso di guasto, l'esperimento per l'accensione dell'elettronica alimenterà la spirale e funzionerà ed eliminerà la lampada difettosa. È successo qualcos'altro, a volte sperimenti e accendi il reattore elettronico senza lampada.
Se l'avvio dell'orologio sul generatore ha esito positivo, verrà dipinto fino a quando l'orologio non funzionerà (impostato dal resistore R12). Tokt prez lampata se stabilizzatore e supporto su dati nivodori con fluttuazioni significative nella protezione della tensione (per tazi veriga – da 110 a 250 V). Sugli elementi T1 e VT1 è presente un correttore globale per la potenza attiva, che disegna una componente reattiva.
Malfunzionamenti tipici e tyahnoto rimossi
Ora stai riparando la zavorra su una lampada fluorescente con la tua in questo momento. Non dimentichiamo il complicato malfunzionamento: è un lavoro di definizione della conoscenza e del dispositivo, ma possiamo fare tutto bene con il problema. Sì, vediamo una specie di nai-chesto, questo è un allontanamento dal compagno, qualcosa che possiamo, intendiamolo e aggiustiamolo:
- installato con buona qualità;
- preposizionale;
- condensatore per alta tensione;
- convertitore di corrente;
- transistor di potenza;
- acceleratore/trasformatore.
Quindi, zavorra razglobyavame e corretto controllo visivo. Tutti gli elementi, guarda e bevi il tryabva e sa in buono stato – senza traccia di deformazione, oscuramento, distruzione e invecchiamento. L'immagine è perfettamente visibile per tutta la lunghezza dell'immagine (chiaramente sopra e in cima alla collina):

Guasti sulla zavorra attraverso un controllo visivo
- saldato di scarsa qualità;
- soffiare sul condensatore di levigatura;
- bava bruciata;
- il transistor è rotto (spesso da kutiyata e iztrgnata).
Apriamo takiva elementi, nie gi promename. Namirama non è calmo - kalaidiswame e ubriachezza.
Ora possiamo vedere come bruciare gli elementi sulla sciarpa sul conducente. Possono trovarsi in luoghi diversi a seconda del modello in reparto, ma la differenza è solitamente insignificante. Namiraneto sugli auguri da parte tua l'articolo non è difficile.

Posizione approssimativa degli elementi principali e scheda reattore elettronico
Nella foto, i numeri mostrano:
- 1 – preposizionale;
- 2 – ponte a diodi;
- 3 – levigare il condensatore;
- 4 – transistor di potenza;
- 5 – trasformatore di impulsi;
- 6 – bava.
Ora prendiamo il tester nel tester e controlliamo il predpasit (ako ima taqv), senza nemmeno dissaldare il verigat. Lo strumento è scattato e segnalato in modalità a bassa resistenza o modalità diodo. Al contrario, il caso preposizionale è viziato.
Raddrizzatore di corrente Forse sì, tutti insieme o su un diodo separato o una raccolta di quattro diodi in un unico pacchetto. Nell'immagine, per tutta la lunghezza del montaggio, è segnata la freccia.

Alimentatore elettronico Tosi dotato di convertitore di corrente
In ogni caso chiamiamo tutti i diodi nella porta con il tester, acceso in modalità semiconduttore e test. In primo luogo, il dispositivo trema e mostra un calo di tensione, quindi dall'ordine a un nakolkostotin millivolt, in un altro – Sconfinato. Non è necessario dissaldare il diodo prima del test.
Condensatore. Elemento Tosi dai katomal al ponte fino al raddrizzatore di corrente. Dory e brutta bontà (non nabbnale o sfruttata), dai un'occhiata. Per sì, inviamolo, invieremo il condensatore dal verigat e lo lasceremo andare in modalità sull'alimentatore al diodo, dopodiché mescoleremo brevemente il conduttore, per il quale lo dissolveremo.
Al primo momento, il dispositivo mostrerà anche una piccola resistenza alle cadute di tensione. Il tuo condensatore kato è una carica, la aumenteranno.Se la testimonianza di una slitta non verrà cambiata, il condensatore è scadente. Ako multitsetat che mostra lo sconfinato, il condensatore togawa è aperto. E in due casi, il cambio dell'elemento.
transistor. Quelli ancora provano ad abva e si sfogano per il controllo. Trasformiamo il multicet in modalità alimentata a diodo e colleghiamo al transistor tra i terminali sul collettore di base e l'emettitore di base nella porta dell'interruttore. Allo stesso tempo, il dispositivo mostrerà anche un calo di tensione, dall'ordine di pochi millivolt, a un altro – Sconfinato. Esaurisci il collettore-emettitore dal generale non trebva e suona - nelle dvete secche dell'illimitatezza.
Tova e vsichko, possiamo inviare qualcosa, perché sì, aiuteremo con il reattore elettronico. Per sì, identificare e superare errori più complessi, è necessario più aiuto da parte di uno specialista.
Razbrahme per come servire la zavorra su una lampada fluorescente. Impareremo come fare questi reattori, come funzionano, impareremo come superare i guasti sul blocco elettronico.
PrecedenteFluorescentiNorme per lo stoccaggio di lampade fluorescenti in aziendaProssimoLuminescenti Come funziona un avviatore per lampade fluorescenti?
