Come sì si dirigeremo la protezione dalla lampada a risparmio energetico
Lampade fluorescenti compatte (CFL o "Chesting for Energy") sono apparsi nella vita quotidiana da molto tempo, ma detengono ancora il primato dei dispositivi di illuminazione o lo scudo d'acqua di un luogo. Quelle sa sono compatte, economiche e possono funzionare e funzionare al posto di una normale tazza con una lettiera. Ma questi dispositivi sono imat e mancano. Contrariamente alla dichiarazione del produttore di uno stomaco sfruttatore, il CFL spesso fallirà, senza dori e sa hanno esaurito la risorsa C.
Tova nai-chesto, sdraiati sulla tensione instabile e la maggior parte degli "shrakane" sull'interruttore. È possibile che, per qualche motivo, il dispositivo si sia bruciato, per qualche motivo il dispositivo è stato sufficiente per scommettere? Siguren! Nel bacino ci sono più informazioni e ti salveremo dalla lampada a risparmio energetico con tua madre.
Contenimento: 1. Dispositivo e principio per il funzionamento su alimentatore elettronico 2. Differenze nel design su lampata dal blocco di impulso 3. Schema per la modifica del reattore elettronico in UPS 4. Come aumentare la potenza 5. E infine, non un po' di preporka
Dispositivo e principio per il funzionamento su alimentatore elettronico
Per prima cosa ricordiamo e lavoriamo sul reattore elettronico per lampade fluorescenti compatte, in qualche modo riconosceremo il dispositivo e come funziona. Il compito principale per la zavorra:
- avviare il tubo a scarica di gas sulla lampada;
- mantenere corrente e tensione, necessarie per lavorare sul trbat.
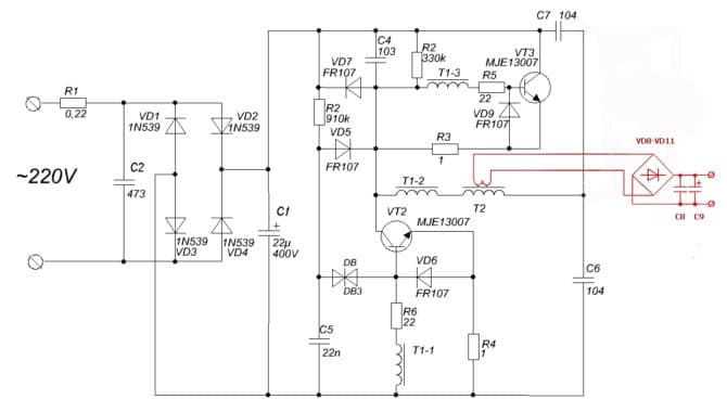
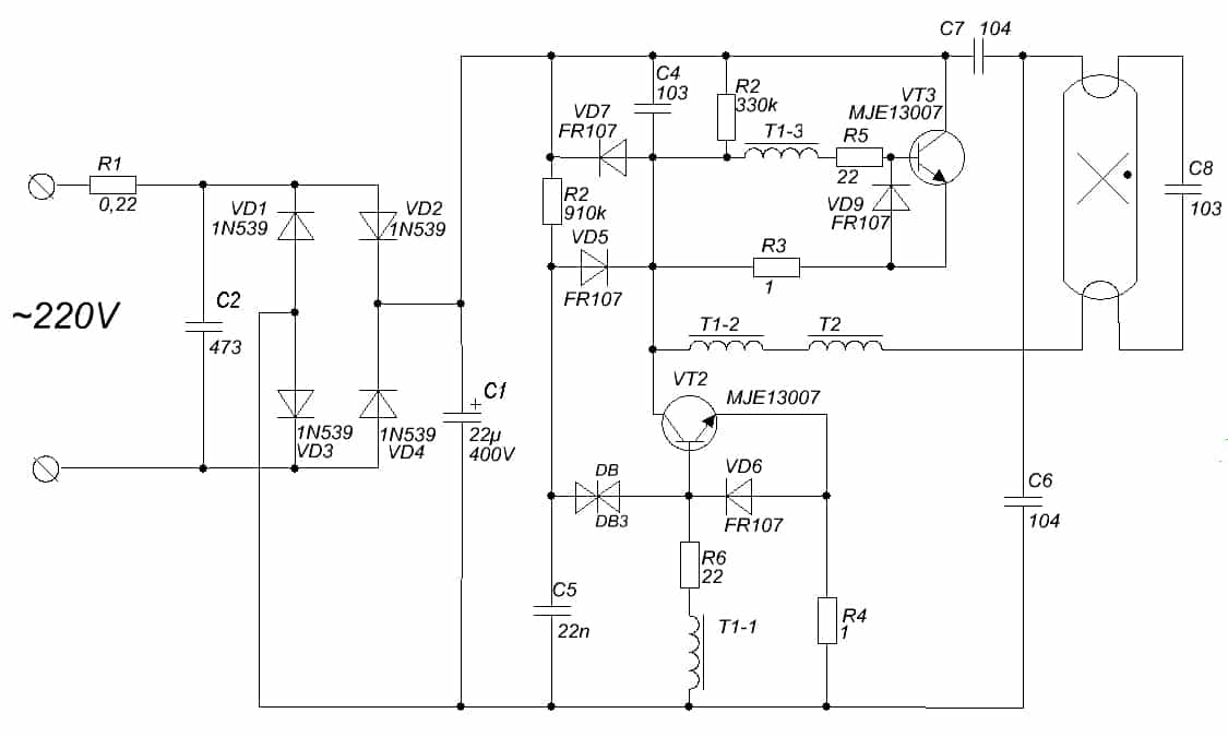
In qualche modo riesco a vedere il classico circuito per un reattore elettronico o, come giustamente lo chiami, un reattore elettronico (Dispositivo di controllo elettronico su uno starter).
Circuito reattore elettronico (reattore elettronico) per lampade ad alta efficienza energetica
Vsshchnost viene normalmente memorizzato impulsivamente da una piccola differenza, ma il più delle volte. L'intertensione dell'alimentazione se al ponte del convertitore di corrente VD1-VD4, rimuovendolo dal condensatore C1 e se fornendo il km di un generatore ad alta frequenza (frequenza sul proprio treptene 10-60 kHz), è sgloben sui transistor VT2, VT3. Viene generato in tutto grazie al feedback positivo, parte di esso è alimentato dal trasformatore T1, che si avvia quando viene applicato all'alimentazione, dovrebbe essere sul dinistor simmetrico DB1.
Tensione d'impulso prez induttanze limitatrici di corrente T2 se alimentano una lampada energizzante, diretta sotto il formato al tubo di avvolgimento. Il condensatore C8 e è necessario per gli impulsi ad alta tensione, che sono necessari. Vednaga traccia kato nella lampata, danneggiamento della sezione del gas, utilizzando le manette, limitando in qualche modo la corrente al nivoto, è necessario lavorare sulla lampata. Il tuo kato chestotata per tensione è relativo alla tempia, la manetta è molto compatta.
Importante! I produttori di lampade ad alta energia utilizzano diversi circuiti di zavorra nei loro prodotti, ma il principio di funzionamento è lo stesso.
Differenze nel design su lampata dal blocco di impulso
Qual è la differenza tra un reattore elettronico CFL e un limitatore di sovratensione (UPS)? In primo luogo, all'uscita della zavorra, è stata installata una bobina di limitazione della corrente. Osventova verigata nyama isolamento galvanico per intertensione dalla presa, quindi tutti gli elementi della verigata, alcuni dei quali protetti da ballast elettronico, ma sotto la pancia la tensione è spaventosa. Ora abbiamo una certa esperienza e indirizziamola per proteggere la lampada dalla lampada a risparmio energetico.
Oltre a queste differenze, il reattore elettronico è soggetto a una tensione impulsiva, che viene immagazzinata normalmente e costantemente.
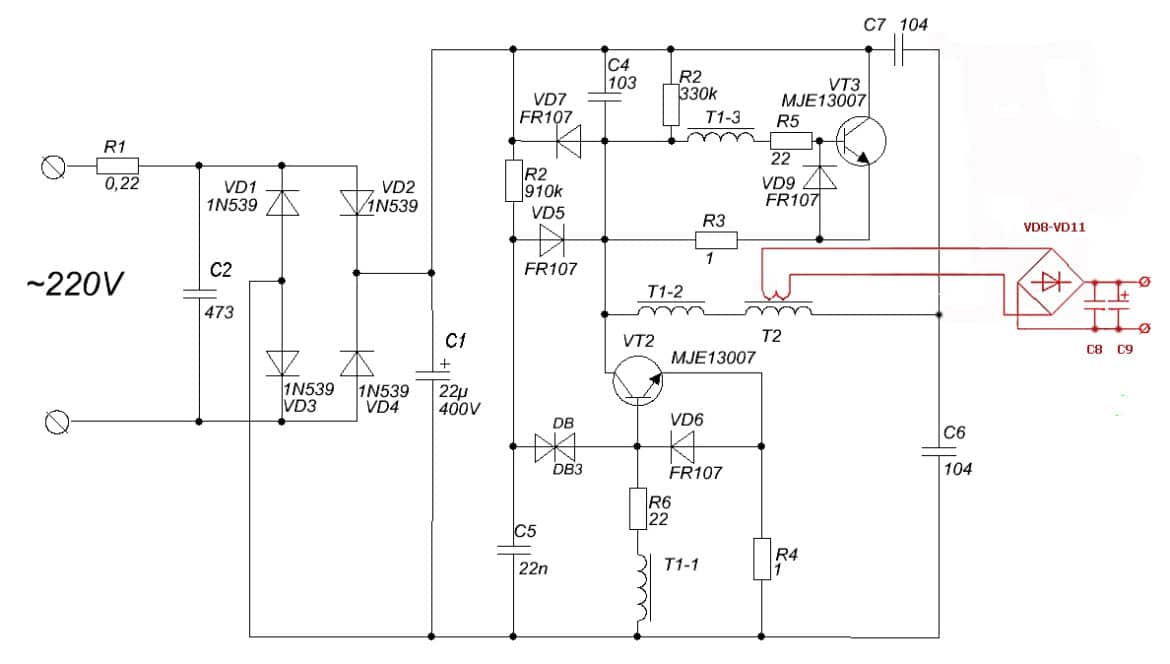
Schema per la modifica del reattore elettronico in UPS
Per si, convertire il reattore elettronico in accumulo, ed è necessario risolvere tre problemi:
- Osigurete la sicurezza elettrica, che fornisce l'isolamento galvanico.
- Namalete la tensione iniziale sul convertitore, quindi è abbastanza alta per l'uscita del si - dall'ordine di 100-150 V.
- Correggere la tensione iniziale.
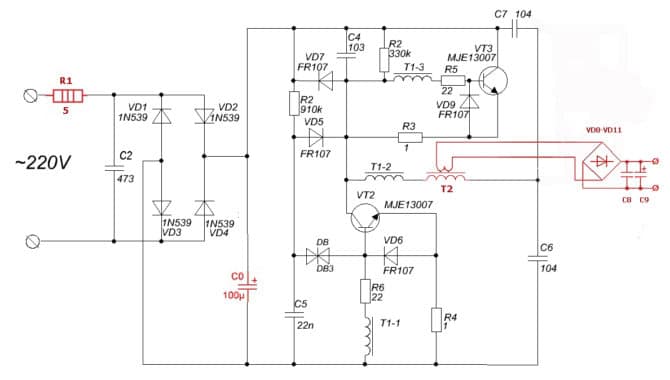
Ako imate la necessità di proteggere l'unità da una bassa potenza - fino a 15 W, quindi questa non è un'attrezzatura speciale per il reattore elettronico. Sono sufficienti l'avvolgimento di un centimetro Desetina di corpi, quattro diodi e un condensatore principale. E, smontandolo, hai bisogno di un alimentatore elettronico da una lampada da 40 W. Alcuni e vedere lo schema modificato:

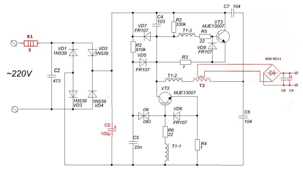
Semplice protezione di commutazione a 12 V dal reattore elettronico alla lampada fluorescente
Qui, l'acceleratore svolge un ruolo isolando e in breve tempo abbassando il trasformatore per immagazzinarlo, e il raddrizzatore di corrente (diodo VD8-VD11) non è diretto dalla tensione costante dalla tensione pulsata. Il condensatore C8 e C9 lo cancellerà. In caso contrario, il lavoro sulla protezione del blocco non è distinguibile dallo schema per il reattore elettronico.
Inviamo la conversione al reattore elettronico in quello memorizzato nella sequenza successiva:
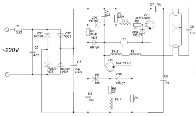
- Rimuovere il tubo fluorescente e il condensatore C8.
- Nel mezzo, condurre il conduttore sul condensatore C6, C7 e sull'acceleratore T2, che è il primo a lasciare la lampada. Nay-lesniyat avvia e invia la merce, solo sì, invia la connessione ai cavi alla lampata.
Ora nashiyat drosel e natovarvaneto sul convertitore. Lasciando se stesso e tutto l'avvolgimento secondario della marina sopra di esso.Il tuo kato chastotata sulla conversione e la consegna è alto, ma è necessario avvolgerlo un po 'con un avvolgimento con un diametro di 0,5-0,8 mm. La differenza tra la sartsevinata e l'avvolgimento sull'acceleratore è piccola, ma non è sufficiente per un piccolo verricello, che ho scelto sperimentalmente.
La tecnica sull'avvolgimento è rintracciabile. Navivame circa 10 giri del cato è secondario, collegatevi un ponte a diodi con anticondensatore e proteggetelo con una resistenza con una potenza di circa 30 W e una resistenza di 5-6 ohm. Misurare la tensione attraverso il resistore con un voltmetro costante. Oltre a separare lo stress ricevuto sul broya sul ricciolo e lo stress ricevuto da un singolo ricciolo, izliza. Ora abbiamo bisogno di una tensione (12-13 V) per l'ultimo avvolgimento e abbiamo bisogno di un avvolgimento per l'avvolgimento secondario.
Sì, supponiamo che dopo che il catho nawihme è di 10 giri, otteniamo la tensione da 8 V. 8/10 = 0,8. Tova significa, che ha prodotto unitariamente 0,8 volt. Ne abbiamo bisogno da 12. Dividi 12 per 0,8, ottieni 15. E così, prova abva e naviem 15 torcendo.

Protezione standard e modificata della valvola a farfalla dal reattore elettronico
In un ponte a diodi è possibile utilizzare qualsiasi tipo di diodo correttivo per tensioni di ritorno a partire da 25 V e correnti a partire da 1 A. È meglio usare i diodi su Schottky per questi scopi: hanno una caduta di tensione inferiore e funzionano meglio nella modalità a impulsi, sono più efficienti per la custodia. Invece di C8, può funzionare un condensatore ceramico con una capacità di 0,1 μF, C9 - un condensatore elettrolitico con una capacità di 10-50 μF e una tensione di lavoro di almeno 25 V.
Tutto nel giardino è soddisfatto dalla verigata su tale zahranvane, ma nonostante la negatività, l'uscita non è uno stabilizzatore. Voglio dire, è difficile oscillare da promyanat a mrezhata.La situazione è facile da eliminare dal Tazi, installando uno stabilizzatore da 12 volt nella catena. Lo stabilizzatore graden KR142EN8B o lo strano bi-beat analogico L1812 è l'ideale per il tazi intatto. Anche in questo caso il frammento sulla verigata si estrae come segue:

Proteggendo la catena ss stabilizzata la tensione iniziale
Condensatore C10 e C11 e portalo con te, prendi le valutazioni di C8, C9.
Come aumentare la potenza
La normale potenza della CFL è relativamente bassa e varia da 10 a 40 watt. Non va bene per la teoria, ma per la pratica il lavoro sta cadendo a pezzi dalle strozzature che limitano la corrente. Ciò non consente la protezione autoprodotta e lo sviluppo della massima potenza, in primo luogo, a causa delle sue proprietà di limitazione della corrente, e in secondo luogo, a causa della sua stessa bassa potenza. Con un aumento della corrente del filo magnetico, la messa a terra e il lavoro in modalità saturazione, dipingono l'efficienza sullo stoccaggio e la pre-messa in servizio, accendono i transistor e la pre-produzione è vana.
Come puoi inviare una protezione relativamente potente da lampada a risparmio energetico? Il compito non è sensato e difficile, attentamente scrutato a destra. Per sì, spedisci la merce, è sufficiente sostituire l'induttanza con un trasformatore di impulsi relativamente potente. Comprendi questo, compagno, la ricerca per il compito della conoscenza nel campo dell'ingegneria radiofonica, ma meritalo.
Il trasformatore può essere preso, ad esempio, da una protezione non necessaria da un computer o da altre apparecchiature per ufficio (stampante, scanner, piccola TV, ecc.). È inoltre necessario un resistore con una potenza di 3 W e una resistenza di 5 Ohm, nonché un nuovo condensatore per alta tensione con un valore nominale di 100 μF e una tensione di lavoro di almeno 350 V.

Proteggere la catena con una maggiore potenza iniziale
Qui, invece degli induttori del semontir, il trasformatore è pulsato e l'avvolgimento primario è il bacino, che era collegato al convertitore (alta tensione), e il secondario è abbassato. Inoltre, il resistore R1 viene selezionato con una potenza maggiore e la capacità per il condensatore di livellamento C1 (dopo aver modificato il circuito C0) viene aumentata a 100 μF. Al contrario, il caso di verigata non è praticamente cambiato, ma ora è in grado di fornire corrente da 5-8 A a merci a una tensione di 12 V. Tale memoria può ancora essere utilizzata con un cacciavite e simili 12 volt utensili.
E infine, non un po' di preporka
- Con il primo starter va bene e modificherai quello modificato per risparmiare i km attraverso una lampada con interruttore luce 220 V 60-100 W. Ako ima sinka vv verigata, togava lampata shche brucia abbastanza intensamente. Compagno, salva il transistor da danni in caso di peccati durante l'installazione.
- Prima di iniziare, il blocco è protetto a lungo; In questo caso, il trasformatore e il transistor non tremano e si riscaldano oltre i 60 gradi Celsius.
- C'è molto calore sul trasformatore, più tremante e avvolgente un avvolgimento graduale da un conduttore debel.
- I transistor Ako sono un sacco di dolore, quelli tremano e si dotano di piccoli radiatori.
- Non provare abva e usa un tale zahranvane per zarezhdane e zahranvane su skypi jadzhi. Molto più sicuro, sì, acquista conservato in fabbrica. Tova sche struva è un sacco di cose, dalle riparazioni, ad esempio, a un laptop o uno smartphone.
Forse puoi parlare di convertirlo in reattori elettronici per lampade fluorescenti compatte in accumulo di impulsi.Ako ste leggi attentamente l'articolo e immagina un po 'di smontaggio per l'ingegneria radio, quindi puoi farlo da solo e farlo con il tazi è una semplice revisione.
