Come installare un cavo elettrico in darvena kashta
Ci sono molti nuovi materiali qui e vengono utilizzati nell'industria delle costruzioni, ma il darvoto è lasciato solo dal nay-trsenite. Ciò supera i concorrenti nelle seguenti aree: rispetto dell'ambiente, anallergico, facilità di elaborazione e installazione, contanti e prezzo basso. Ma ima e carenze: fuoco per la protezione della copertura sulla base su vernice e combattimenti, barzo e stabilmente bruciando. Pertanto, è necessario installare un cavo in casa e nell'impianto di riscaldamento (gas o caldaia sulla porta con camino) e cercare di dissuadere le regole di installazione e funzionamento (SP, PUE, SNIP). Non importa cosa, dirigi tu stesso l'installazione o assumi specialisti.
contenimento: 1. Lasciatemi iniziare affidandomi ai direttori d'orchestra 2. Norme e regolamenti per l'installazione 3. Come cablare e strisciare e dare e "non infiammabile" 4. Schema elettrico 5. Schema e preporka per l'installazione su ate. tabellone 6. Produttori nell'elenco con materiali e materiali di consumo 7. Istruzioni per la posa massetto per massetto 8. Di norma, sì, organizzalo in un kashchat 9. Lavoro terribile
Lasciatemi iniziare affidandomi ai direttori d'orchestra
La scelta dell'opzione dipende dal tipo di kashchat: materiale darven (comune, profilato e intonacato), un cadavere (dal taglio o dall'arrotondamento di un cadavere). Gli oggetti saranno divisi in taqiva, che hanno un aspetto estetico e un rivestimento extra all'esterno e all'esterno (materia prima comunemente usata).
Utilizzare il metodo di separazione in massetti (in canali speciali, canali e canali via cavo, sfondare la recinzione sullo stenat o di volta in volta sulla recinzione sul muro), aprire per appartamenti ed equalizzare le pareti (tubo di metallo, markuch di metallo, kutia , plastica ondulata, zoccolo con canali via cavo) e dietro le pareti.
Opzioni nascoste kabelevane e negovite
Secondo il PUE e la clausola 7.1.38, l'installazione di componenti sul cavo, la posizione del sistema posteriore per il tawani e le false pareti in cartongesso, rivestimento o altri materiali, in cutia, equivalgono alla versione Skrit per l'installazione sulla rete elettrica. Tutti i cavi per l'installazione graduata sono utilizzati nell'isolamento di prodotti metallici (tubi, tubi corrugati, condotti di distribuzione e installazione). Prendi questo prevedendo il debelinat sullo stenat, che è in qualche modo una garanzia della capacità di localizzazione.
Nicchie e canali per prodotti isolanti, distribuzione e posa della cutia in direzione prossima alla larghezza e al lato lungo senza problemi. Quelli sa vdlbnat nello stenat per 1-2 mm.
Le possibilità di installazione su contatti e chiavi dipendono dal tipo e dalla superficie della parete: cadaveri e cartongesso, rivestimenti o altri materiali piani, sia all'interno che all'esterno. Nella fossa e girano la nicchia per gli installatori della kutia, sfondano da 10-20 cm di distanza dal pesce o sul fondo, prevedono la larghezza sugli scafi, che è il cancello, e sull'altezza da 0,5 a 1,6 m dal focolare con possibilità di montaggio su poche aperture per abbinamenti rosso basso o interno.
Per sì, metti lo zhizat nel prodotto protetto, mercoledì, proprio all'apertura dello strobo. Da lui, sfondando la cavità sotto lo ygl, legando il kutiyat, che è il più vicino al pesce, dallo strobo.I distributori e gli impianti della cutia sas sono appositamente fissati per il fissaggio a pareti in cartongesso o rivestimento. Il tubo è collegato con un dado di serraggio nella parte superiore del connettore kutia o saldato. Ako salva il nome di alcuni piani, togava su tutti i quadri elettrici dell'automontaggio in località accessibile, alcuni di essi e due cablati.
Preferenze e svantaggi per l'installazione su un cavo nascosto e il metodo di installazione è dovuto per luoghi con elevata umidità e pericolo di incendio (bagni, cucine, locali caldaie); per pareti lisce con tapeti; per rivestimento di facciate (marmo, piano composito, mazilka, pannello sandwich); per ocheni e opnati tavani.prezzo alto e installazione; la registrazione è richiesta per i documenti di progettazione (con distribuzione per il cablaggio nel muro e nel focolare); Difficoltà nell'installazione, a causa di alcuni danni, sono stati assunti specialisti per l'addestramento.
Affidarsi a un tubo o markuch di metallo è una perversione stessa sotto l'angolo di 90 gradi proprio sotto, tavana, muro, verticalmente e orizzontalmente. Fu portato via pripokrivaneto in rkavit e in due edizioni; mettere conduttori e cavi in canali, nicchie, canali, cuties metallici, che non sono adatti per le porte.
Apri le opzioni dietro il cavo
Esternamente, è cablato nel darvena kashcha e direttamente collegato con la superficie sul muro, spazio (strada, gregge secco o umido e polveroso). Predimstvomu e, che conduttori, contatti, chiave per chiarimenti possono e cambieranno in qualsiasi momento. Su una superficie piana, montando tutti gli orditi in cutia, corrugazioni, corrugazioni e tubi tondi di plastica e metallo, zoccoli dalla recinzione del canale dei cavi.
Le cuties, i contatti e le chiavi del quadro sono fissati alla superficie superiore del substrato protettivo, alcuni dei quali impediscono l'incendio. L'installazione in kutia non è di per sé silvicoltura, ma anche pratica.Esteticamente gradevole (la colorazione si basa sul colore e sulla sfumatura del rivestimento murale). Pervase con integrazione del cavo di canale è adatto per il cablaggio di canale e nascosto.
Gofriraneto e ogni tipo di miseria richiedono se montirat kam stenate con l'ausilio di graffette o graffette. Secondo PUE 7 2.1.63, ritengono che tutto sia penetrato e corroso dall'umidità, compresa la condensa, a volte aspirando aria. Izvn gradata e in ambienti umidi, bagnati e polverosi, interruttori, deviatori, chiavi, contatti, lampade, indicatori luminosi, proiettori, pannelli di controllo e altri dispositivi classe trebva e imat per polvere e umidità (IP). L'ermeticità si ottiene con l'ausilio di graffette o sigilli e contatti con il conduttore.


Sul muro dalla porta del cadavere, è cablato alla porta stessa in gofriran o in stile retrò (mountiran su un conduttore a due o tre fili con isolamento separato per ogni nucleo, intrecciato in un codino nella parte superiore di un piccolo isolante in ceramica o porcellana).

Cablaggio ondulato, canale del cavo e cablaggio retrò nella parte superiore dell'isolatore Vantaggi e svantaggi sulla superficie del cablaggio sono scomodi, barz ed evtin smantellamento; Possibilità di sostituzione su una canalina nascosta con una canalina aperta attraverso un'intercapedine sui canali dei cavi nella parete e installazione su una tassa speciale sulla posizione dei condotti di distribuzione e installazione; prezzo basso e installazione relativamente facile; libero accesso, supporto e visibilità a punti e vzli; gentilmente refrigerato; c'è una vasta selezione di accessori per tutti i gusti, forse è una vista formidabile e sì, limitando lo spazio per il montaggio sui mobili alla parete; studio di ulteriori funghi e pulizia. Nel corso del tempo, l'accessoarite, realizzata con materiale evtini, rovina i fiori e impallidisce per amore della luce solare, in particolare il navn.
Distributori di cutia, contatti, chiavi, lampade, proiettori, graffette, graffette, capacità, isolanti, tryabva e rovinano sonoramente le superfici. Non tutti i danni sono installati su conduttori senza prodotti protettivi.
Norme e regolamenti per l'installazione
Tutti i principali studi per il cablaggio elettrico in casa, norme e regole per la registrazione nei seguenti documenti:
- PUE edizione 7.
Definisce la metodologia per la progettazione e l'installazione di recinzioni elettriche in recinzioni e strutture residenziali. Inoltre, considerare le principali considerazioni sulla selezione del cavo in entrata, dei conduttori, dell'isolamento aggiuntivo, delle apparecchiature di distribuzione, dei dispositivi di protezione automatica, calcolati sulla potenza del dispositivo e dell'illuminazione. - SP (impostato dalla regola) - 256.1325800.2016, 31-105-2002, 486.1311500.2020, 48.12330.2019, 64.13330.2017, 55.13330.2010, 76.13330.2011.
Quelle descrizioni dei metodi di progettazione e dei calcoli per le recinzioni sulla porta della casa e della struttura, parti del cablaggio elettrico esterno con sicurezza elettrica della casa, metodi per l'installazione sul cavo elettrico esterno con una descrizione completa e decodifica su parti e installazioni, regole per l'installazione e l'installazione sull'apparecchiatura È per la sicurezza antincendio.
Come cablare e strisciare e dare e "non infiammabile"
I cavi possono essere realizzati in vari materiali (miele, alluminio, stoman, fibra ottica), a trefolo e a singolo filamento, da 2, 3, 4 e 5 conduttori, da pochi strati di isolamento (c'è uno strato di isolamento attorno al conduttore e l'esterno), rotonde e piatte. Possono inoltre e imat uno strato non infiammabile e non dimmerabile (ovviamente in alcune marche) e un'armatura di guaina metallica con rivestimento in vinile.

VBbShv - cavo con conduttori in rame e armatura sotto il formato su un centinaio di nastri
Da qui per lo stoccaggio ai capannoni interrati, per l'allacciamento ai punti di stoccaggio (caldaia elettrica, fornace e stufa elettrica, pompa allagabile per il magazzino, impianto di climatizzazione, caldaia elettrica per il riscaldamento).

New York 
VVGng-LS indietro kjm sdzharzhanieto ↑
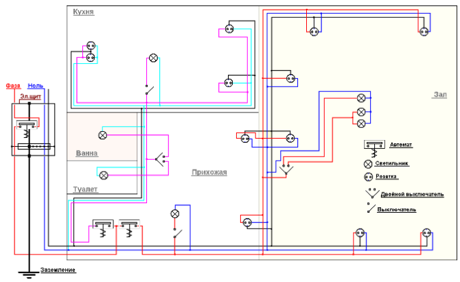
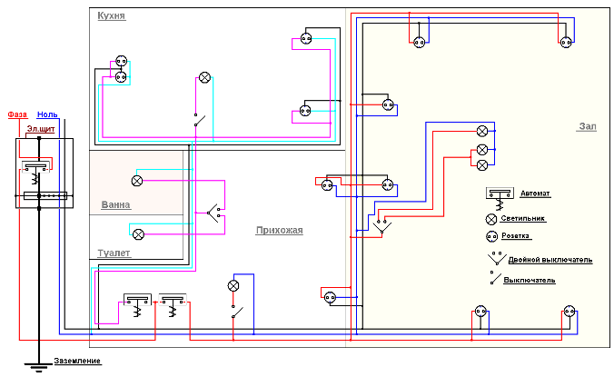
Schema elettrico
Una volta installato da nulat o modificato il cablaggio esistente, realizzeranno un diagramma schematico per tutti i punti sul cutia del quadro, lo immagazzineranno e lo alleggeriranno in tutti i greggi, corridoi, lungo il focolare e lungo la facciata sul kashchat, che metterà un perfetta sezione trasversale sul conduttore, il gruppo chiave e contatti con l'unità e il taglio del contorno. I punti salienti sono lo sbiancamento del mondo ASU se nami (la sciarpa principale, che è legata alla scatola) e le liste di controllo della tabella di controllo secondo la guida dal diagramma alle linee corrispondenti.
Quando si installa sul cablaggio nascosto lungo il muro da cartongesso, rivestimento o altri tipi di materiale, fare un disegno sul cablaggio con la posizione esatta sulle linee dal focolare, tavan e lavorare sul muro. I punti di uscita saranno suddivisi in base al calcolo di un'uscita per 6 m². La connessione massima attraverso il circuito non è superiore a 3 prese per conduttore.


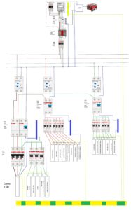
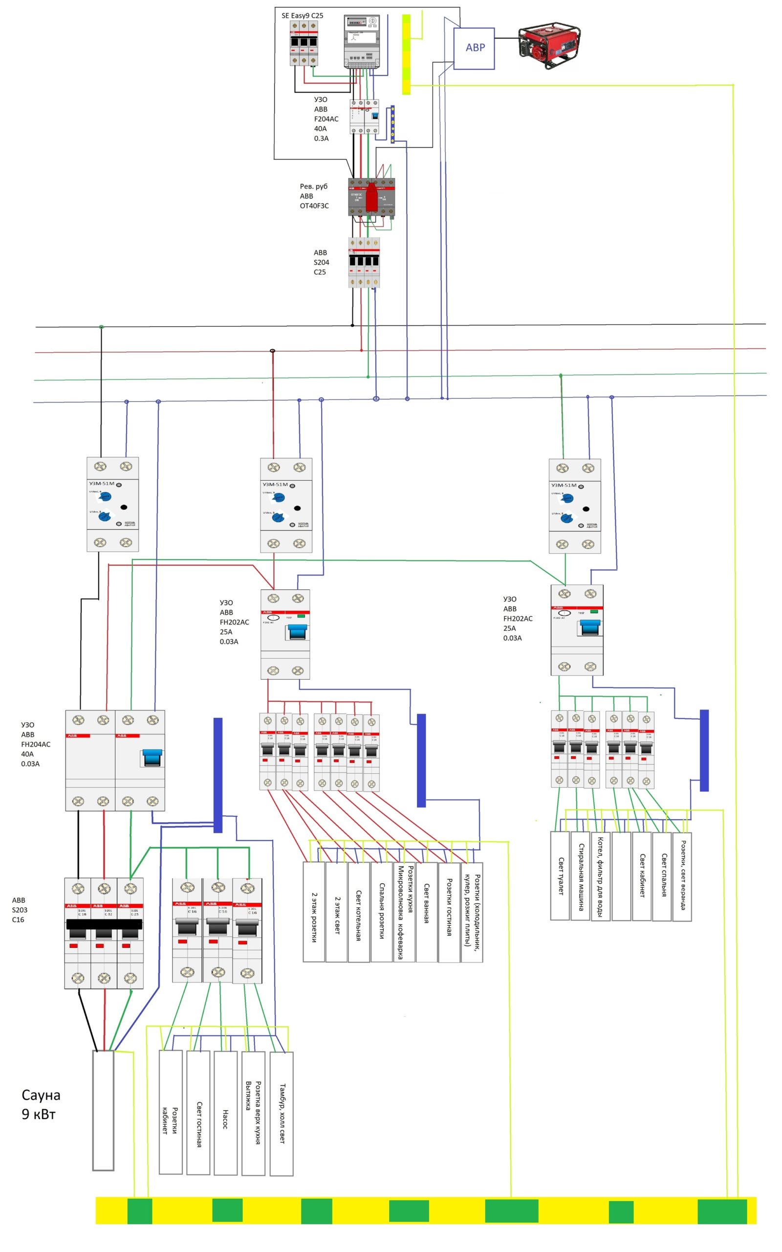
Schema e preporka per l'installazione su ate. tabellone
Si prega di prendersi cura dei tabla elettrici. Quelli se sono divisi in metallo e plastica, vnshni e vgrades, pareti e focolari. Metalnite sa adatto per vitchki tipo di kabelevane in darvena kashta e ti dissuaderà dalla norma e dalle regole per l'installazione, e la plastica può sì essere proprio gli esterni e le cerniere. L'ASU ha dimensioni simili a un pannello di controllo e in un armadio con un'ampia rete elettrica, visibile in un armadio, in piedi direttamente sul pavimento o su un apposito rack.Al momento dell'acquisto di questi viaggi e immat redisc guide DIN, messa a terra e sbarre zero di lavoro sull'isolatore, la piattaforma è fissata al contatore elettrico (nel modello è misurata per l'elettricità).
La scelta per il calibro, l'accensione dei poli su macchine automatiche e altri dispositivi (macchina d'ingresso, differenziale, difautomatico, relè per protezione da minima tensione impianto, relè per illuminazione, contattore elettromagnetico con o senza catena di relè) non è rivolta al progetto per la protezione su il kashta, qualcun altro viene lanciato sulla fase (1 o 3) e in generale la corrente è sulla merce (la sezione trasversale sulla messa a terra della sbarra e il lavoro è zero, la dimensione sullo schermo dipende da questo) .
Si collega al quadro di terra con un dispositivo di ingresso (differenziale o polo macchina per 1 o 3 fasi) o un contatore (nella tabella per la misura dell'energia elettrica, da cui è possibile proteggere l'ingresso al quadro), ATS o manualmente (interruttore reversibile e interruttore automatico) possibilità di collegamento su qualsiasi tipo di protezione (principalmente protezione e generatore), dispositivi di protezione (relè di sistema per pretensione, RCD, limitatori). Osventova, in generale, l'attuale distribuzione di tutti i beni tra gruppi di consumatori, che utilizzano poli con corrente nominale adeguata e caratteristiche per corrente alla volta (B, C e in rari casi D). Ecco due esempi di catene (1 e 2) per sglobyavane: standard monofase e trifase collegato al generatore.

Schema 1. Monofase standard 
Schema 2. Triphazen con un'iniezione di un generatore.
L'RCD dovrebbe comunque funzionare correttamente fintanto che il circuito è collegato a terra, diretto secondo le regole in conformità con PUE 1.7.Vsichki "protegge" il dispositivo facendo scattare e collegandosi tramite un difavtomat, RCD o "conduttore di terra", passando dal dispositivo al "bus di messa a terra" nello schermo.
Produttori nell'elenco con materiali e materiali di consumo
Per l'installazione con l'ausilio di una cutia, è necessaria una cutia di diverse larghezze e lunghezze (a seconda del filo sul cavo, della tenuta della sezione trasversale e dell'intercapedine, il costo non è il 40% del volume totale di il taglio), girando i sedili, quadri della cutia, zoccolo con canaletta passacavi, contatti e chiave con connessione esterna, sottofondo di protezione.

Pervaz con derivazione per cavo 
Okabelavane nei canali via cavo
Per altri tipi, montaggio su pareti e porte della struttura, zoccolo con canaletta per cavi graduata, corrugato, tubo in metallo o plastica refrattaria, markuch in metallo, staffe, staffe, contatti e chiavi con un inserimento esterno, proteggendo i substrati necessari.
Per l'installazione in stile retrò, sono necessari conduttori intrecciati a 2 o 3 fili, isolatori in ceramica o porcellana, deviatori, contatti e una chiave in stile moderno o retrò con inserimento esterno, sottostrato protettivo.
Per l'installazione su un cavo nascosto, è necessario da un tubo metallico corrugato o tondo, distribuzione e installazione di cutia metallica, graffette, graffette, cutia di ferro.


Istruzioni per la posa massetto per massetto



Mettere l'ingresso al muro d'ingresso su una casa o un prez con sede in ASU, che era stato precedentemente scelto come luogo per esso con accesso aperto dal vicolo della pagina e ad una distanza di almeno un metro dalla fonte d'acqua ( requisiti per combustibili e acqua tiepida, riscaldamento e fognature) . 


Ako chiude il nome di pochi piani, togava su tutto, dai supporti al montiram del pannello di controllo all'area accessibile, per preferire rigorosamente uno sopra l'altro per comodità quando si fa affidamento sulla protezione dei cavi tra le fascette. 
Markirame o correggiamo le nicchie per la chiave, i contatti e i deviatori di kutia. 


Prodotti in cavo Montirame (tubo corrugato o tondo in metallo o plastica, cutia) a parete o nel muro (cablaggio nascosto) e sopra la porta della struttura. 
Condurre l'allungamento dai punti di contatto, chiave e illuminazione ai cuties di distribuzione, per i quali il cavo viene preliminarmente tagliato. Non consegnarli per salvare la guida e manda loro un fazzoletto per la guida. 
La traccia del cavo cato è installata nel connettore dei tagli, ASU e ShchU, tagliare i bordi e legare i conduttori mediante saldatura o brasatura e legatura sul morsetto (esempio per il morsetto WAGO). 
Attaccare le estremità dei bordi ai conduttori dell'auto e ad altri dispositivi.
Premi i conduttori per cercare di abva ed essere in grado di piegare con il terminale di contatto, una traccia di qualcosa ed essere collegato al dispositivo.
Di norma, sì, organizzalo in un kashchat
È sicuro mantenere l'edificio della casa per tutto il tempo (prez muro o fondazione) o lontano dal supporto elettrico in conformità con le regole e le istruzioni per PUE e SP. Ako ima vrazka dalla colonna del kjm kashta con l'aiuto di un conduttore isolato autoportante, ecco l'ingresso esterno destro del cavo tipo VVGng-LS e quella veche è la vkarva nel kashta.
Il cavo e il conduttore da una parte del supporto nella parte superiore del cavo oa terra possono essere inviati direttamente all'ASU.



Versione su ASU in kashta 
indietro kjm sdzharzhanieto ↑
Buon lavoro
Per sì, puoi avere un sigillo malvagio ed esterno nella porta della porta e un sigillo esterno del cavo nella porta della porta della struttura, sì, si pervertiranno correttamente con la tua mano, devi seguire gli strumenti: un set di cacciaviti piatti e a croce, una forchetta, una pinza, tagliapagine, una corona e un trapano per una buca da fossa, seghetto, trapano, perforatore, circolare, altri attrezzi speciali e ramen's right, se vuoi cercarlo , dirigilo tu stesso. Non puoi farlo e governare senza stalbi, stalbi, capre e altri dispositivi.
Lavoro gratuito secondo le regole per l'installazione e la sicurezza elettrica (SNiP, PUE e SP). Ecco un link a un video clip, che mostra tutto a Kazan qui:
PredishnaElettricista Come installare correttamente i cavi elettrici in cucinaProssimoElettricista Come conosci la trebva per l'impianto elettrico dell'appartamento a Tavana





